2001 Honda Accord Timing Belt Issue
Hello,
I'm DYIing my first timing belt change on my 01 accord. I was able to get 3/4 of the steps done, but ran into a problem getting a stuck keyway key out of the crankshaft balancer (I guess that's the name???). Any ideas are greatly appreciated?
Thanks,
Troy
I'm DYIing my first timing belt change on my 01 accord. I was able to get 3/4 of the steps done, but ran into a problem getting a stuck keyway key out of the crankshaft balancer (I guess that's the name???). Any ideas are greatly appreciated?
Thanks,
Troy
Last edited by tdsilk; Jan 13, 2014 at 05:24 PM.
Jim, the sprocket seems to be restricted by the key. I'm really having a problem getting behind the key to knock it out. I currently have the engine on a jack. How low can I lower the engine? If I can get the engine lower I may have more room to get behind it. Also, are there any of the other parts around the key that I should worry about damaging?
Thanks,
Troy
Thanks,
Troy
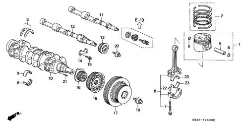
See # 15,16,17,18 in the picture. Be careful about that shaped tab on the back of the inboard sprocket. It triggers the CKP/TDC sensor.
It's tempting to take it all off just to be correct, but like Tex says you should be able to replace the belts.
Can you file the mangled end of the key (jeweler's file), to allow the sprockets to come off? Then grab the key? My fear is don't file TOO MUCH off, just in case you cannot get the key out after all.
I've never had to deal with this, the sprockets just pulled off without much difficulty.
It's tempting to take it all off just to be correct, but like Tex says you should be able to replace the belts.
Can you file the mangled end of the key (jeweler's file), to allow the sprockets to come off? Then grab the key? My fear is don't file TOO MUCH off, just in case you cannot get the key out after all.
I've never had to deal with this, the sprockets just pulled off without much difficulty.


