Dash Lights Okay, Instruments Dark, Bulbs Good, Fuses Good. ???? Stumped.
Hi, everyone. I've scoured the web trying to figure this out. My 2001 LX V6 coupe with the headlights on has backlights on the A/C controls, the shift selector, the radio, and the dimmer works, but all of the gauges (speedo, tach, fuel gauge, temp) are dark. The gear selector lights remain lit. Every fuse is good, every bulb is good. I'm stumped. It doesn't seem like a multiplexer issue, but how do I test / what do I look for next? What other info can I give?
This thread:https://www.hondaaccordforum.com/forum/showthread.php?t=15141&styleid=4
...helped me diagnose a bad multiplexer in my 1999 EX, but it's not helpful here so far as I can tell. Argh. :-\ Thanks in advance.
-Zak-
This thread:https://www.hondaaccordforum.com/forum/showthread.php?t=15141&styleid=4
...helped me diagnose a bad multiplexer in my 1999 EX, but it's not helpful here so far as I can tell. Argh. :-\ Thanks in advance.
-Zak-
Probably the driver's side multiplex control unit.
You can enter the car's VIN in this link; otherwise, you can contact American Honda to see if they will cover you even if it is not within the recall VIN range.
Honda Automobile Recall Information
Honda TSB 04-034
You can enter the car's VIN in this link; otherwise, you can contact American Honda to see if they will cover you even if it is not within the recall VIN range.
Honda Automobile Recall Information
Honda TSB 04-034
Probably the driver's side multiplex control unit.
You can enter the car's VIN in this link; otherwise, you can contact American Honda to see if they will cover you even if it is not within the recall VIN range.
Honda Automobile Recall Information
Honda TSB 04-034
You can enter the car's VIN in this link; otherwise, you can contact American Honda to see if they will cover you even if it is not within the recall VIN range.
Honda Automobile Recall Information
Honda TSB 04-034
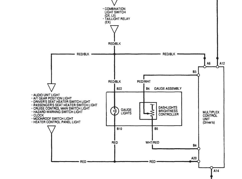
So, no joy on the TSB, I'm outside the VIN range, apparently. Yes, I have 12v switched on B22, just checked it. :-\ What's weird is that my gear selection indicator lights on the gauge cluster work, as does the dimmer ****, and I've got backlights on my HVAC controls and the gear select lever. What else can I look at, or is that multiplexer for sure?
Solved it. I took the cluster out, dismounted the plastic cover on the back, and the B22 pin was all charred. Took off the circuit board and that trace was burned clear through. Drop of solder, buttoned it back up, works like a charm. :-) Win!
Thanks for looking, all. That tip about B22 was key.
Thanks for looking, all. That tip about B22 was key.


