Audio/Visual Electronics Wired up? Everyone's got some sort of electrical modification... let's hear about it here.

KHA 2014 Accord Sport SQ Build

Thread Tools
 
Search this Thread
 
Old Aug 31, 2016 | 09:31 PM
  #81  
keep_hope_alive's Avatar
Thread Starter
|
Super Moderator
Joined: Dec 2009
Posts: 3,279
From: Quad Cities, IL
Default

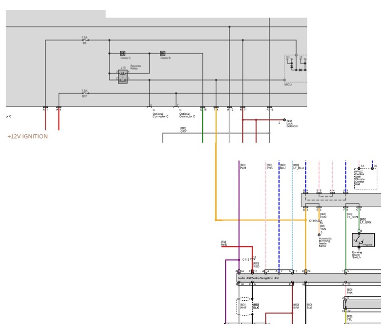
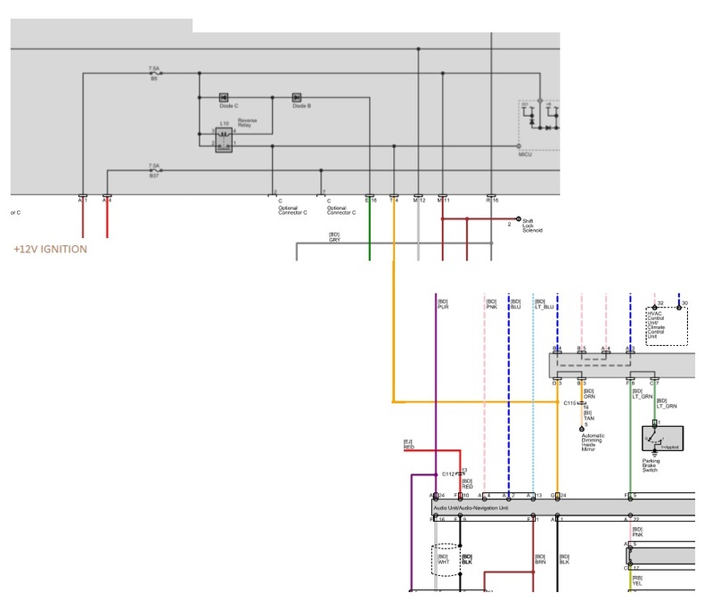
I spent some time the past few evenings working more on the touchscreen HU swap. The backup camera didn't work because the premium unit has a wire trigger from the reverse relay. The base model must snag that data via CANbus.

Here is the research and execution of regaining that function:

Schematic showing the premium touchscreen HU reverse wire (through relay). HU receives a +12V switched signal when in reverse.


comparison of premium HU harness "G" (left) and Sport harness "G" (right). notice missing wires, especially bottom left G24


when searching for the reverse wire, i figured the DirectWire2.0 information (used for remote start install) would be handy, i was correct


Harness "D" has is in the main driver's side harness and Pin D38 has an orange wire used for reverse switched +12V.

here the wire is intercepted and soldered:



taped and secured


pin added to harness at HU


success
 
Attached Thumbnails KHA 2014 Accord Sport SQ Build-rearcameratrigger.jpg   KHA 2014 Accord Sport SQ Build-20160831_183732.jpg   KHA 2014 Accord Sport SQ Build-20160831_185715.jpg   KHA 2014 Accord Sport SQ Build-20160831_194210.jpg   KHA 2014 Accord Sport SQ Build-20160831_194818.jpg  

KHA 2014 Accord Sport SQ Build-20160831_203115.jpg   KHA 2014 Accord Sport SQ Build-20160831_200418.jpg  
Old Aug 31, 2016 | 09:33 PM
  #82  
keep_hope_alive's Avatar
Thread Starter
|
Super Moderator
Joined: Dec 2009
Posts: 3,279
From: Quad Cities, IL
Default

A previous evening included more taping, plastic, foil, and a lot of chopped mat and resin.









starting


note the pile of chopped mat






evenings progress
 
Attached Thumbnails KHA 2014 Accord Sport SQ Build-20160818_202433.jpg   KHA 2014 Accord Sport SQ Build-20160818_231515.jpg   KHA 2014 Accord Sport SQ Build-20160818_231521.jpg   KHA 2014 Accord Sport SQ Build-20160818_184336.jpg   KHA 2014 Accord Sport SQ Build-20160818_234846.jpg  

KHA 2014 Accord Sport SQ Build-20160818_234849.jpg   KHA 2014 Accord Sport SQ Build-20160819_002319.jpg   KHA 2014 Accord Sport SQ Build-20160819_004934.jpg   KHA 2014 Accord Sport SQ Build-20160819_013503.jpg  
Old Aug 31, 2016 | 09:35 PM
  #83  
keep_hope_alive's Avatar
Thread Starter
|
Super Moderator
Joined: Dec 2009
Posts: 3,279
From: Quad Cities, IL
Default

For proof that all of this effort is worth it, i'm also an IASCA competitor. I compete in Amateur class because it's the highest class for non-professionals. I could be in Novice or Rookie given this is my first year with IASCA but my experience doesn't lend itself to those categories.

A recent triple-point even netted me my highest score to date, and 4th highest in the US for 2016




Richard Vedvik
 
Attached Thumbnails KHA 2014 Accord Sport SQ Build-20160828_173845.jpg   KHA 2014 Accord Sport SQ Build-20160828_182326.jpg   KHA 2014 Accord Sport SQ Build-screenshot_2016-08-31-13-54-24.png  
Old May 21, 2017 | 11:15 AM
  #84  
TommyArmour's Avatar
Joined: May 2017
Posts: 1
Default

I have a few questions. First off, one hell of a great install. Very impressed.

Right to my questions. Where did you mount your crossovers in the doors. And what did you use to cut out you tweeter hole to accommodate the new tweeter? When using the crossover you only have to room one set of speaker wires do the crossover then a piece to the tweeter and a piece to the mid. Right? Did you room you're tweeter-2, 0, or+2 db?
 
Old May 25, 2017 | 09:28 PM
  #85  
keep_hope_alive's Avatar
Thread Starter
|
Super Moderator
Joined: Dec 2009
Posts: 3,279
From: Quad Cities, IL
Default

Originally Posted by TommyArmour
I have a few questions. First off, one hell of a great install. Very impressed.

Right to my questions. Where did you mount your crossovers in the doors. And what did you use to cut out you tweeter hole to accommodate the new tweeter? When using the crossover you only have to room one set of speaker wires do the crossover then a piece to the tweeter and a piece to the mid. Right? Did you room you're tweeter-2, 0, or+2 db?
no passive crossovers used, ran active on the Audison LRx5.1k. That amp has two class A bias channels for tweeters and two Class AB bias channels for woofers, with a Class D sub channel.

I never put passive crossovers in doors - doors get wet and destroy crossovers. when used, i put crossovers in the trunk with the amp.

I did not have to cut anything for tweeters. I bought 2014 EX-L door sail panels which housed factory tweeters - mine fit right in.

the 9th gen accords have the door molex plugs recessed so you can fit 1/0 through the door if you want - plenty of room for two pair of new speaker wires!

I usually attenuate the driver tweeter relative to the passenger tweeter.
 
Old Mar 10, 2018 | 08:13 PM
  #86  
keep_hope_alive's Avatar
Thread Starter
|
Super Moderator
Joined: Dec 2009
Posts: 3,279
From: Quad Cities, IL
Default

Been quiet lately because there have been changes. I can release that information in the coming weeks.
 
Old Mar 14, 2018 | 10:00 PM
  #87  
neophyte's Avatar
Senior Member Stereo Guru..Almost A Mod :)
Joined: Feb 2011
Posts: 862
From: louisiana
Default

I have two questions for you on this build.

1. I notice the deadning is not full coverage in the trunk. What is your method for deciding how to put the material on?

I am going to put a small system in my new accord and have material left over from my big build. I am not wanting the same type of money on this car as I did the last as far as stereo goes. I have other plans for the car as a whole.

2. does your amplifier not overheat hanging upside down like that?

I was always under the impression that the heat sync can not function properly when amps are upside down.
 
Old Mar 24, 2018 | 09:00 AM
  #88  
keep_hope_alive's Avatar
Thread Starter
|
Super Moderator
Joined: Dec 2009
Posts: 3,279
From: Quad Cities, IL
Default

Originally Posted by neophyte
I have two questions for you on this build.

1. I notice the deadning is not full coverage in the trunk. What is your method for deciding how to put the material on?

I am going to put a small system in my new accord and have material left over from my big build. I am not wanting the same type of money on this car as I did the last as far as stereo goes. I have other plans for the car as a whole.

2. does your amplifier not overheat hanging upside down like that?

I was always under the impression that the heat sync can not function properly when amps are upside down.
1. I knock on metal surfaces and listen for "ringing". I add deadener on flat surfaces, but curved surfaces are already stiffer. The ultratouch in the crevices and cavities is more effective than deadener for most of the car. My roof is a good example - damn dead but only a few patches of deadener.

2. No heating issues. Your thought process is correct but this amp has a built-in fan. I also have 1/2" spacers between the amp and amp board to facilitate airflow. Also, i'm not running at minimum impedance nor at high amplitudes. Heat sinks function just fine regardless of orientation, but when upside down the hotter air has to roll around the sides.
 
Old Mar 24, 2018 | 09:04 AM
  #89  
keep_hope_alive's Avatar
Thread Starter
|
Super Moderator
Joined: Dec 2009
Posts: 3,279
From: Quad Cities, IL
Default

I have been lucky enough to be part of the Beta test group for the latest offering from JL Audio - The VXi series of amplifiers.

These amplifiers are compact, offer good SQ, have the latest in tuning software and hardware with fully integrated DSP, and they are networkable so youc an connect up to 5 to a hub and program and control all five. They also offer a BT module for wireless tuning via tablet or even simple adjustments via phone with the Express app. The DRC includes two programmable level adjustments and with a press you cycle through presets (up to 10) with an LED to indicate which preset you are on.

The amps are small. Like, really small. So small there is no room for controls, so the amp is controlled digitally. There are 8 models to choose from and are available now (official release was 3/16). I replaced my Alpine PXA-800 processor location with the VX1000/5i. I am also running on just the stock touchscreen radio, i removed the aftermarket deck.

Before:


After:


The Audison LRx5.1k isn't being used. The VX1000/5i replaced both components, at about $1,500 cheaper.



The DRC is handy, I stashed it here:


Colors indicate presets





The system is fully capable of SQ competition using the stock touchscreen and this one amp. It still runs the Hertz MLK-165 active front and ML3000 sub. The tuning features are also very flexible and I am curious if it can fix the non-touchscreen head unit. I may try that as well for the benefit of the group.
 
Old Mar 25, 2018 | 12:27 AM
  #90  
neophyte's Avatar
Senior Member Stereo Guru..Almost A Mod :)
Joined: Feb 2011
Posts: 862
From: louisiana
Default

I like the gain **** location. I have two blanks in my car and was wondering how it would look over there. Now I know. It is also a very attractive location to me for the fact that it will keep unwelcome hands off the "Bass ****"
 



All times are GMT -5. The time now is 12:10 AM.