Honda Gear button popped out
Hi,
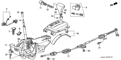
Some time ago, the gear button on my Honda popped out. I just sticked a pencil in and change the gear from Park to Neutral. Ever since then, I have been using the Neutral gear.
I live in U.A.E and this car is the US model, hence i cannot find a replacement gear kit for this. Does any one where i can purchase a replacement for the current gear kit.
Car Details:
Honda Accord Coupe 1999
Thank You
Some time ago, the gear button on my Honda popped out. I just sticked a pencil in and change the gear from Park to Neutral. Ever since then, I have been using the Neutral gear.
I live in U.A.E and this car is the US model, hence i cannot find a replacement gear kit for this. Does any one where i can purchase a replacement for the current gear kit.
Car Details:
Honda Accord Coupe 1999
Thank You
There's on-line places like Majestic Honda (www dot hondaautomotiveparts dot com) that do mail-order business. But I don't know whether they ship overseas. Maybe an internet search can find someplace like that over in your part of the world?
Thanks, from a little research it seems that there is either [94-97] or [2003-2006]. Out of these the former will fit the my 1999 Honda Accord Coupe.
and for such niche market products, ebay seems to be the best place.
Thank again for the help guys.
Regards
Mack
and for such niche market products, ebay seems to be the best place.
Thank again for the help guys.
Regards
Mack
Thread
Thread Starter
Forum
Replies
Last Post
RobinsonRicer
General Tech Help
5
May 21, 2013 03:04 PM
DT98
General Tech Help
5
Sep 15, 2009 01:24 AM
mogilir
General Tech Help
0
Apr 1, 2009 06:57 PM




