1st and reverse, no other gears
Just picked up a 96 accord with the 2.2? 4cyl 5sp.
The car looks good starts and runs but cant get anything but 1st and reverse gears. Is there something I should check before I start searching for a new transmission. I don't think the clutch is the culprit, the reservoir is full, the clutch engages smoothly, transmission shifts into fwd and reverse no problems.
The car looks good starts and runs but cant get anything but 1st and reverse gears. Is there something I should check before I start searching for a new transmission. I don't think the clutch is the culprit, the reservoir is full, the clutch engages smoothly, transmission shifts into fwd and reverse no problems.
off topic.. its prob a 2.3l
but anywayz... if you can engage in 1st gear, then your prob not catching for any other gears. 1 way or another, ur gonna end up having to get into the tranny, whether its a rebuild or a new 1.
some ppl suggest flushing out the tranny fluid and putting a little synthetic in, but that wont fix your problem
but anywayz... if you can engage in 1st gear, then your prob not catching for any other gears. 1 way or another, ur gonna end up having to get into the tranny, whether its a rebuild or a new 1.
some ppl suggest flushing out the tranny fluid and putting a little synthetic in, but that wont fix your problem
Can you shift into all gears when the engine is turned off?
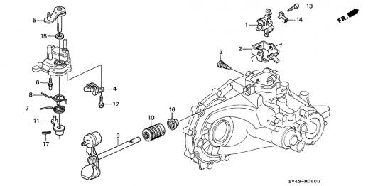
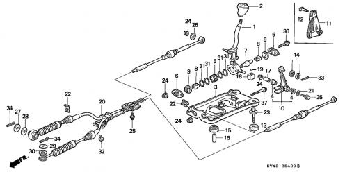
Have someone try to shift while you watch the cables & cranks on top of the transmission. Seems like they're OK because one cable does fore/aft motion of the stick, which you have; other cable does side-to-side motion, which you also must have to get from 1st to rev.
ps. you were right, it should be 2.2 liters.
Have someone try to shift while you watch the cables & cranks on top of the transmission. Seems like they're OK because one cable does fore/aft motion of the stick, which you have; other cable does side-to-side motion, which you also must have to get from 1st to rev.
ps. you were right, it should be 2.2 liters.
This is a 96, dont see any cables, seems like the linkages/cables are under the engine in back... on the otherhand I have a 01 parts car that came with the 96, I can see cables on it...will these 2 trannys interchange?
Transmissions will bolt up, it's still an F-series engine. But I don't know whether they did anything different with the shifter linkage. Or for that matter the engine mounts. Those cables should be in about the same place; maybe covered up with air inlets & battery trays?
Thread
Thread Starter
Forum
Replies
Last Post
pancho88
General Tech Help
1
Mar 18, 2012 04:14 PM



