New to me 1995, my 3rd Honda, Some problems
The diagnostic page posted is directly from a Honda shop manual which it why it is so good. The first thing I would do is remove the air intake hose, start the car, spray throttle body cleaner directly onto the IACV port located inside the throttle body on the side. You will likely have to manually rev the engine to keep it from stalling while doing this. Often times doings this is enough to get the IACV working again. You may have to readjust your idle after doing this since you already adjusted it.
Last emissions check showed 240-260 HC, which is almost 2x the allowed 100ppm, and 220 more than my other accord. This thing pisses unburned gas as if it was free. So it's gotta be something that the ECM tweaks, and I'm betting on the O2 sensor, but since it's hugely expensive here, I want to test it before throwing money at the problem.
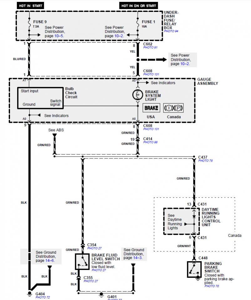
I'm also posting with an important find: Checking fuses I found a burned out one, #9 on the driver's side fuse box, listed on the manual as "PGM-FI Main relay, ECM, Gauge (brake check circuit)"
I've driven now a week after changing it, there are no apparent changes in driveability or fuel eco.
So, I have these questions;
What exactly happens with this fuse burned? Does the ECM go to open loop, and if so, how can I check that?
If it affects PGM directly, what happens to it, does it have an ECM-independent setting. e.g; it just sprays gas on all cylinders? (instead of sequential).
Thanks for any feedback, any help saves me fuel and beer money! I'm missing out on 50% of my fun and honeys! lol.
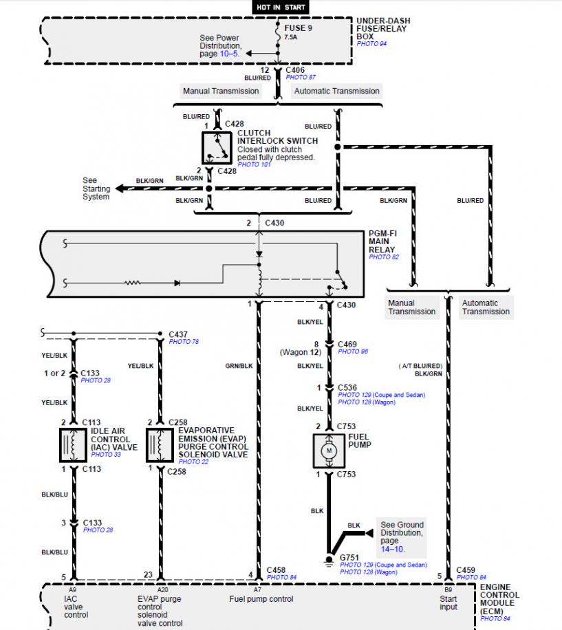
Shop manual does not explain function of fuse 9 (under dash fuse box) other than power to the ECM, Main Fuel Relay, and brake check circuit. It is not the fuse used to reset ECM, that is fuse 39 (7.5A)in under hood fuse box. No power to the Main Fuel Relay should cause a no-start (no fuel pump).
I don't know any way to know that open loop mode is in operation except rpm's are limited to something like 3500-4000 rpm. If it won't rev any higher it's likely in open loop.
Only way to defnitively diagnose O2 sensor is w/ oscilloscope to track voltage signals. You should be getting one or two voltage reversals (0.1-0.2 to 0.7-0.9 V) per second at 1500 rpms. In US, you can find a replacement O2 sensor for <$30 (ebay) so most simply replace O2 sensor when mileage indicates (> 70k miles).
You can try sensing O2 sensor output w/ a VOM, and you may be able to see that peaks are occuring frequently. Obd1 Code 43 is usually set when O2 sensor is definitely not working correctly. A "lazy" O2 sensor (slow responses, reduced voltage peaks/valleys) is difficult to diagnose w/ VOM.
good luck
I don't know any way to know that open loop mode is in operation except rpm's are limited to something like 3500-4000 rpm. If it won't rev any higher it's likely in open loop.
Only way to defnitively diagnose O2 sensor is w/ oscilloscope to track voltage signals. You should be getting one or two voltage reversals (0.1-0.2 to 0.7-0.9 V) per second at 1500 rpms. In US, you can find a replacement O2 sensor for <$30 (ebay) so most simply replace O2 sensor when mileage indicates (> 70k miles).
You can try sensing O2 sensor output w/ a VOM, and you may be able to see that peaks are occuring frequently. Obd1 Code 43 is usually set when O2 sensor is definitely not working correctly. A "lazy" O2 sensor (slow responses, reduced voltage peaks/valleys) is difficult to diagnose w/ VOM.
good luck
Under-dash Fuse No. 9 (7.5A) protects and provides battery power (+) to the (1) brake bulb check circuit, (2) ECM start input, and (3) main relay (fuel pump relay). It is called the “Starter Fuse” (not to be confused with the starter motor). A more apt name probably should have been “start input fuse”.
1. This is a description of the brake bulb check:
With the ignition switch in START (III), and clutch pedal depressed or A/T gear selector in PARK (P) or NEUTRAL (N), voltage is applied through fuse 9 to the bulb check circuit. The bulb check circuit closes, allowing current to flow through the brake indicator system indicator light and bulb check circuit to ground. The brake system indicator light then comes on to test the bulb.
2. Fuse no. 9 also provides the start signal to the ECM when the engine is cranking.
· For M/T, the clutch pedal must be depressed. This allows power from Fuse No. 9 through the clutch interlock switch.
· For A/T, the gear selector is in PARK (P) or NEUTRAL (N)
3. The main relay actually consist of two relays inside (one relay is for power to the injectors, two other power inputs to the ECM, and the heated O2 sensor; while another relay is for power to the fuel pump). Fuse no. 9 is related to the fuel pump relay.
With the ignition in START, Fuse no. 9 provides voltage (+) one side of the coil of the fuel pump relay. When the ECM send a ground signal (-) to other side of the coil of the relay, the fuel pump coil relay is energized and the relay contact is closed, allowing voltage (+) from under-dash Fuse No. 2 (15A) to the feed the fuel pump to run.
1. This is a description of the brake bulb check:
With the ignition switch in START (III), and clutch pedal depressed or A/T gear selector in PARK (P) or NEUTRAL (N), voltage is applied through fuse 9 to the bulb check circuit. The bulb check circuit closes, allowing current to flow through the brake indicator system indicator light and bulb check circuit to ground. The brake system indicator light then comes on to test the bulb.
2. Fuse no. 9 also provides the start signal to the ECM when the engine is cranking.
· For M/T, the clutch pedal must be depressed. This allows power from Fuse No. 9 through the clutch interlock switch.
· For A/T, the gear selector is in PARK (P) or NEUTRAL (N)
3. The main relay actually consist of two relays inside (one relay is for power to the injectors, two other power inputs to the ECM, and the heated O2 sensor; while another relay is for power to the fuel pump). Fuse no. 9 is related to the fuel pump relay.
With the ignition in START, Fuse no. 9 provides voltage (+) one side of the coil of the fuel pump relay. When the ECM send a ground signal (-) to other side of the coil of the relay, the fuel pump coil relay is energized and the relay contact is closed, allowing voltage (+) from under-dash Fuse No. 2 (15A) to the feed the fuel pump to run.
Last edited by redbull-1; Nov 10, 2014 at 11:53 AM. Reason: re-organize numbering
On the last shop visit the mech. suggested changing the temp. sensor, because if the ECM thinks the engine isn't warmed up, it will run the injectors as if it's cold. I went and bought a sensor. BUT:
It has 4!! Which one to replace??. with the engine hot and running I started disconnecting things. The sensor closer to the thermostat I believe is a simple thermoswitch for the fans, it just shuts them off and on. And it does. I did not install the new temp sensor yet.
The one facing the radiator I believe has a gradual response sent to ECM. But could not ascertain this, either with VOLTS, or OHMS testing. There's nothing sending either hot or cold.
The other two, both under the distributor cap, I could not test yet. /EDIT: The shop manual I have only shows ONE temp sensor. At least on the gas management section.
-I'd appreciate any feedback, altho more and more it looks like it will just be an O2 sensor. (If the ECM decided the engine is cold, it would not do proper gear changes at speeds higher than 30MPH, correct?)
Thanks All!
So we used to have a 95 also and we also had EGR code 12 that would come and go just like in your case. We pulled the EGR valve off, re-did the gasket and cleaned out all of the soot and tested that it held vacuum (did you do this?) and it worked fine.
So when we re-installed it I traced up the vacuum line and found one of the lines unplugged. Apparently the mechanic who last worked on the car had to reach something near the master cylinder and unplugged the line (either purposely or by accident) and didn't plug it back in. Plugging that in fixed the problem.
My take on it is that the CEL only comes on after you've been driving a while and the car attempts to apply vacuum to lift the diaphragm on the EGR valve. All the computer knows as far as I'm concerned is that it applied vacuum but the diaphragm state is not what it was expecting. This could be due to several reasons off the top of my head:
1. The diaphragm is torn and the EGR valve no longer holds vacuum. Replace the EGR valve.
2. The lift sensor is defective causing it to incorrectly register the state of the diaphragm. In other words the diaphragm is indeed up but the sensor can't read this or incorrectly reads this. Not sure if you could replace just the sensor, probably the whole valve.
3. The vacuum is not reaching the diaphragm because the line that carries it has a leak. Find the leak and replace the line.
They're all relatively easy to test I think so I would try that. The valve itself could easily be tested with one of those Mityvac or Harbor Freight brake bleeder/fluid changing vacuum pumps or you could even use your hands (pull the diaphragm up, block the port with a finger then let go of diaphragm and see if it comes back down on its own. If it does you have a leak.)
We no longer have the car but I am still in awe at how long it lasted through tremendous abuse and beatings (RIP 1995-2014) and how it could have went even longer had the car not lost its timing belt. We never did have to replace the EGR valve or the sensor (they were still good). By the end the car was rusting out the suspension was trashed, the bushings were dry rotted and all of the boots were leaking and the finish felt like sandpaper but a lot of it was still original parts. They were built to last in my book especially if someone were to take good care of them they could probably go fifty years.
So when we re-installed it I traced up the vacuum line and found one of the lines unplugged. Apparently the mechanic who last worked on the car had to reach something near the master cylinder and unplugged the line (either purposely or by accident) and didn't plug it back in. Plugging that in fixed the problem.
My take on it is that the CEL only comes on after you've been driving a while and the car attempts to apply vacuum to lift the diaphragm on the EGR valve. All the computer knows as far as I'm concerned is that it applied vacuum but the diaphragm state is not what it was expecting. This could be due to several reasons off the top of my head:
1. The diaphragm is torn and the EGR valve no longer holds vacuum. Replace the EGR valve.
2. The lift sensor is defective causing it to incorrectly register the state of the diaphragm. In other words the diaphragm is indeed up but the sensor can't read this or incorrectly reads this. Not sure if you could replace just the sensor, probably the whole valve.
3. The vacuum is not reaching the diaphragm because the line that carries it has a leak. Find the leak and replace the line.
They're all relatively easy to test I think so I would try that. The valve itself could easily be tested with one of those Mityvac or Harbor Freight brake bleeder/fluid changing vacuum pumps or you could even use your hands (pull the diaphragm up, block the port with a finger then let go of diaphragm and see if it comes back down on its own. If it does you have a leak.)
We no longer have the car but I am still in awe at how long it lasted through tremendous abuse and beatings (RIP 1995-2014) and how it could have went even longer had the car not lost its timing belt. We never did have to replace the EGR valve or the sensor (they were still good). By the end the car was rusting out the suspension was trashed, the bushings were dry rotted and all of the boots were leaking and the finish felt like sandpaper but a lot of it was still original parts. They were built to last in my book especially if someone were to take good care of them they could probably go fifty years.
Last edited by MessAround; Nov 12, 2014 at 11:58 AM.
Temperature sensors:
There's 4, but 2 of them are fan switches and 1 is only for the dashboard gauge. That leaves only one temperature sensor that the ECU reads.
It is located on the head, under the distributor, & has a 2-wire plug.
(In the thermostat housing is fan-switch A)
(In the top radiator hose nozzle at the head, is fan-switch B)
(In the end of the head, also under the distributor, with 1 wire is for the dashboard gauge)
--------------
For testing lazy O2 sensors, use an old-school voltmeter (with a moving needle). Or else a good one like the Fluke I own, which has a fast-responding bar graph in addition to the digits.
Backprobe the sensor, so you can measure it's voltage while it is connected and the engine is running (and warmed up).
A good sensor should read about a volt, but it should be fluctuating so quickly that the needle appears to be fluttering at a rate of several (maybe 10) times per second. A lazy sensor will oscillate more slowly, sometimes as slow as 1 or less per second.
There's 4, but 2 of them are fan switches and 1 is only for the dashboard gauge. That leaves only one temperature sensor that the ECU reads.
It is located on the head, under the distributor, & has a 2-wire plug.
(In the thermostat housing is fan-switch A)
(In the top radiator hose nozzle at the head, is fan-switch B)
(In the end of the head, also under the distributor, with 1 wire is for the dashboard gauge)
--------------
For testing lazy O2 sensors, use an old-school voltmeter (with a moving needle). Or else a good one like the Fluke I own, which has a fast-responding bar graph in addition to the digits.
Backprobe the sensor, so you can measure it's voltage while it is connected and the engine is running (and warmed up).
A good sensor should read about a volt, but it should be fluctuating so quickly that the needle appears to be fluttering at a rate of several (maybe 10) times per second. A lazy sensor will oscillate more slowly, sometimes as slow as 1 or less per second.
1. The diaphragm is torn and the EGR valve no longer holds vacuum. Replace the EGR valve.
2. The lift sensor is defective causing it to incorrectly register the state of the diaphragm. In other words the diaphragm is indeed up but the sensor can't read this or incorrectly reads this. Not sure if you could replace just the sensor, probably the whole valve.
3. The vacuum is not reaching the diaphragm because the line that carries it has a leak. Find the leak and replace the line.
2. The lift sensor is defective causing it to incorrectly register the state of the diaphragm. In other words the diaphragm is indeed up but the sensor can't read this or incorrectly reads this. Not sure if you could replace just the sensor, probably the whole valve.
3. The vacuum is not reaching the diaphragm because the line that carries it has a leak. Find the leak and replace the line.
Temperature sensors:
There's 4, but 2 of them are fan switches and 1 is only for the dashboard gauge. That leaves only one temperature sensor that the ECU reads.
It is located on the head, under the distributor, & has a 2-wire plug.
(In the thermostat housing is fan-switch A)
(In the top radiator hose nozzle at the head, is fan-switch B)
(In the end of the head, also under the distributor, with 1 wire is for the dashboard gauge)
There's 4, but 2 of them are fan switches and 1 is only for the dashboard gauge. That leaves only one temperature sensor that the ECU reads.
It is located on the head, under the distributor, & has a 2-wire plug.
(In the thermostat housing is fan-switch A)
(In the top radiator hose nozzle at the head, is fan-switch B)
(In the end of the head, also under the distributor, with 1 wire is for the dashboard gauge)
So, 3 days after installing, I was able to locate the pins on the ECM itself, attached a good multimeter, and got these results;
At idle = oscillates 120 to 900 mVolts. quickly, as in, does not show any one number for long. Never higher than 910 mVolt.
At 3k RPM = shows 340 to 900 mVolt, never lower than 340. Oscillating from each end about once every 4 seconds or so. Wish I had an oscilloscope.
Haven't had results of any difference in fuel consumption since I haven't fuelled twice yet. For now it's smoother when driving, altho it feels less kick when recovering at higher speeds. Probably missing the unmanaged spray of gas that was going on at all RPM's.
I'm sure next I'll have to change the spark plugs, may be fouled up from running rich.
Thanks all!.
/edit, Thru a Ratsun page I learned that there's this device! looks useful; "Air-Fuel Monitor", sometimes coupled with an actual 02 sensor. Nice!
Last edited by superfreak67; Nov 18, 2014 at 06:51 PM.
Hi all, briefly;
Gas:
The new O2 sensor indeed improved MPG, I'm now getting avg. 20MPG, which, at this altitude, is great, and likely 15% improvement.
Surging idling; I found
which, for the year is about the same. After seeing this;
-Decided NOT to disassemble the intake, (too lazy and unnecessary), so I taped OVER the lower hole in the intake that's visible before the throttle plate. This is where the FITV draws air from, and since the video proves that it's stuck open (by having the hoses blocked or the wax that moves the piston to close it, is old and stuck).
I did not tape it completely, I made a pin-hole on it of about 1/8, and after a few cold mornings, can tell you it idles fine on warming up.
SO NOW IT DOESN'T IDLE FAST WHEN HOT!. This resulted on the CPU not trying to compensate by cutting out the injectors, as seen on the video.
I still have that EGR sensor problem tho, but only when cold, so that can wait.
Gas:
The new O2 sensor indeed improved MPG, I'm now getting avg. 20MPG, which, at this altitude, is great, and likely 15% improvement.
Surging idling; I found
-Decided NOT to disassemble the intake, (too lazy and unnecessary), so I taped OVER the lower hole in the intake that's visible before the throttle plate. This is where the FITV draws air from, and since the video proves that it's stuck open (by having the hoses blocked or the wax that moves the piston to close it, is old and stuck).
I did not tape it completely, I made a pin-hole on it of about 1/8, and after a few cold mornings, can tell you it idles fine on warming up.
SO NOW IT DOESN'T IDLE FAST WHEN HOT!. This resulted on the CPU not trying to compensate by cutting out the injectors, as seen on the video.
I still have that EGR sensor problem tho, but only when cold, so that can wait.
Thus;
Thread
Thread Starter
Forum
Replies
Last Post
marysmom
General Tech Help
4
Mar 31, 2012 07:30 AM



